HAM Radio ZendExamens Banner  [ Welkom ]  [ Het waarom ]  [ Examens ]  [ Morse sectie ]  [ QTH Locator ]  [ Lijsten / Tabellen ]  [ Documenten ]  [ Link Sectie ] 
Home » Examen oefeningen » Start pagina F/C examens » F201009011545

F-Examen : 2010-09-01 15:45 uur (50 vragen).


Vraag 1


Zie afbeelding
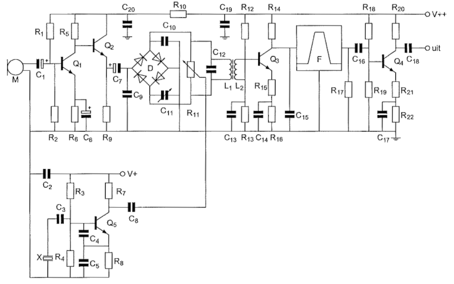
R18 en R19:

PE1HVH - image bij vraagnr 1
vormen een laagdoorlaatfilter met C16 en R17
dienen voor de juiste aanpassing van filter F
dienen voor de tegenkoppeling van Q4
verzorgen de werkpuntinstelling van Q4


Vraag 2


In deze schakeling is Q4:

PE1HVH - image bij vraagnr 2
een hoogfrequentversterker
geschakeld in GCS
geschakeld in GBS
een scheidingsversterker


Vraag 3


Halfgeleider Q1 is een:

PE1HVH - image bij vraagnr 3
P-kanaal veldeffecttransistor
PNP-transistor
NPN-transistor
N-kanaal veldeffecttransistor


Vraag 4


De juiste plaats van de ADC in een DSP-systeem is:

PE1HVH - image bij vraagnr 4
module 1
module 3
module 2
module 4


Vraag 5


Door een lange spoel loopt een hf wissselstroom.
Een aluminium huls is in de lengterichting van een smalle luchtspleet voorzien , om de spoel geschoven en geaard.

Dit wordt gedaan om:


het elektrisch en magnetisch veld af te schermen
de magnetische veldlijnen te concentreren bij de luchtspleet
alleen het elektrisch veld af te schermen
de zelfinductie te vergroten