[
Welkom
] [
Het waarom
] [
Examens
] [
Morse sectie
] [
QTH Locator
] [
Lijsten / Tabellen
] [
Documenten
] [
Link Sectie
]
Home
»
Examen oefeningen
»
Start pagina F/C examens
»
Per VRZA Hoofdstuk
» Radio: ontvangers, fasevergrendelende lus, digitale radio
Radio: ontvangers, fasevergrendelende lus, digitale radio (10 vragen).
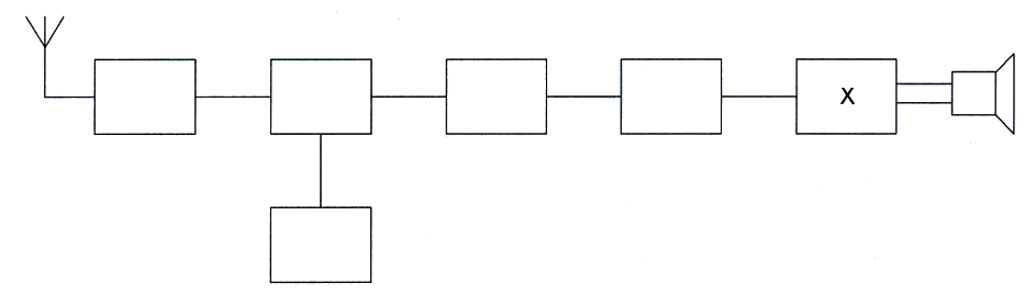
Vraag 1
Dit is het blokschema van een ontvanger.
Het blokje gemerkt met X stelt voor de:
detector
buffertrap
mengtrap
middenfrequentversterker
Vraag 2
Dit is het blokschema van een ontvanger.
Het blokje gemerkt met X stelt voor de:
de begrenzer
de laagfrequentversterker
de detector
de oscillator
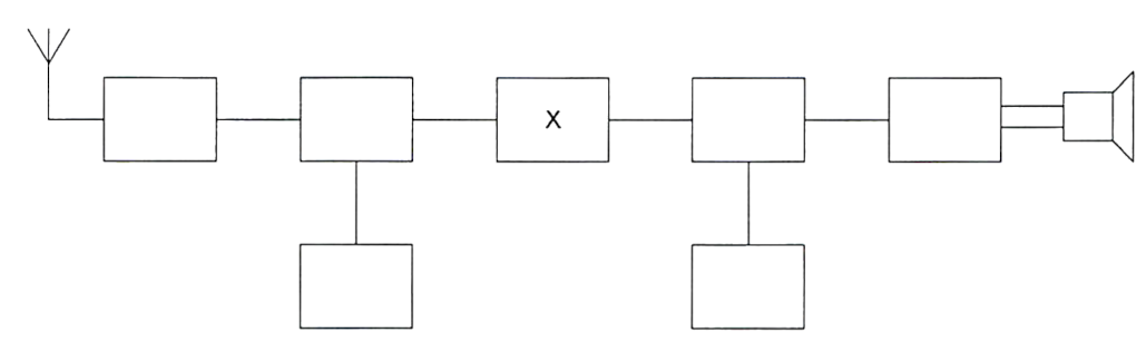
Vraag 3
Dit is het blokschema van een ontvanger.
Het blokje gemerkt met X stelt voor:
de oscillator
de middenfrequentversterker
de hoogfrequentversterker
BFO
Vraag 4
Dit is het blokschema van een telegrafie-ontvanger.
Het blokje gemerkt met X stelt voor de:
1e oscillator
BFO
automatische versterkingsregeling
discriminator
Vraag 5
Blokschema 2-meter ontvanger (dubbelsuper).
Als het ontvangen signaal een frequentiezwaai heeft van 3 kHz dan bedraagt de frequentiezwaai in de 2e mf-versterker:
30 Hz
300 Hz
3 kHz
30 kHz