HAM Radio ZendExamens Banner  [ Welkom ]  [ Het waarom ]  [ Examens ]  [ Morse sectie ]  [ QTH Locator ]  [ Lijsten / Tabellen ]  [ Documenten ]  [ Link Sectie ] 
Home » Examen oefeningen » Start pagina F/C examens » Per VRZA Hoofdstuk » Radio: modulatie en zenders

Radio: modulatie en zenders (10 vragen).


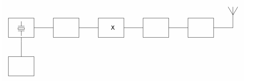
Vraag 1


In de figuur is het blokschema van een FM-zender weergegeven.

Het blokje gemerkt met X, stelt voor de:

PE1HVH - image bij vraagnr 1
discriminator
oscillator
vermenigvuldigtrap
modulator


Vraag 2


Dit is het blokschema van een FM-zender.

Het blokje gemerkt met X stelt voor de:

PE1HVH - image bij vraagnr 2
stuurtrap
oscillator
modulator
eindtrap


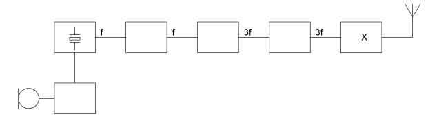
Vraag 3


Dit is het blokschema van een FM-zender.

Het blokje gemerkt met X stelt voor:

PE1HVH - image bij vraagnr 3
de stuurtrap
de modulator
de detector
de scheidingstrap


Vraag 4


Dit is het blokschema van een FM-zender.

Het met een + gemerkte blokje is de:

PE1HVH - image bij vraagnr 4
lf-begrenzer
varicap
balansmodulator
lf-oscillator


Vraag 5


Dit is het blokschema van een zender.

Het blokje gemerkt met X stelt voor:

PE1HVH - image bij vraagnr 5
de fasemodulator
de oscillator
de stuurtrap
de enkelzijbandmodulator